| 拿下11个“第一”,成都高新区营商环境最佳-智库界(国声网) - 中国仪器仪表学会
创新创业环境第一、贸易和投资环境第一、区域经济态势第一、政务服务环境第一……
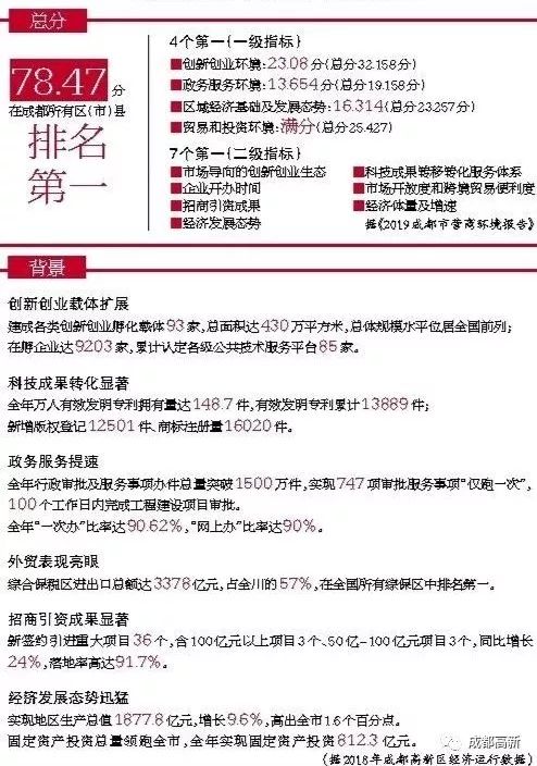
近日,每经智库发布了《2019成都市营商环境报告》。对成都市各区(市)县营商环境进行了深度“体检”,透视了成都22个区(市)县营商环境建设的底数。成都高新区以总分78.47的成绩,在所有区(市)县排名第一。
成都高新区营商环境成绩单

《报告》设计了严谨的营商环境指标体系,分为4个一级指标、10个二级指标、22个具体指标。4个一级指标为创新创业环境、政务服务环境、贸易和投资环境、区域经济基础及发展态势;10个二级指标为科技成果转移转化服务、人才引育和评价激励机制、网络理政效能、企业开办时间、工程建设项目审批时间、经济体量及增速、经济发展态势等。22个具体指标则均是直接影响和体现区域营商环境的参考要素,如新登记企业数量、人才落户数量、企业开办完成时间、区域空气优良天数、进出口总额、引进重大项目等。
一举拿下“11个第一”,成都高新区是如何做到的?经济发展与营商环境是“正相关”的。今年是成都国际化营商环境建设年,此次发布的《2019成都市营商环境报告》,便是对成都各区(市)县优化营商环境成果的一次集中展示。

此次成都高新区总分为78.47分。在创新创业环境、政务服务环境、贸易和投资环境、区域经济基础及发展态势4个一级指标中,成都高新区均拿下了第一名;而在10个二级指标中,成都高新区有市场导向的创新创业生态、科技成果转移转化服务体系、企业开办时间、市场开放度和跨境贸易便利度、招商引资成果、经济体量及增速、经济发展态势等7个指标位居榜首,遥遥领先于其他区(市)县。
载体拓展
创新创业“西有菁蓉汇”
万人有效发明专利拥有量、创新创业载体数量、高新技术产值……在这些深刻影响创新创业环境的关键因素上,成都高新区一骑绝尘,这得益于2018年对“双创”工作的重视以及政策、公共服务的优化,这些举措激发了创新活力,加快了科技成果转移转化。

成都高新区菁蓉汇 摄影郑毅▲
为支持创新创业,《成都高新区关于实施“菁蓉·高新人才计划”加快高层次人才聚集的若干政策》《成都高新区实施“金熊猫”计划促进人才资源向创新动能转化若干政策》先后出台,并不断升级人才政策,面向全球招揽顶端人才。
2018年,全区新增科技型创新创业企业8000家,同比增长60%,“西有菁蓉汇”广获声誉;成都高新区建设孵化载体面积约430万平方米,聚集孵化器93家。为进一步打通创新链、产业链和资本链,成都高新区打造了西南首家连接海内外的连锁型高新技术服务超市,累计上架3100余项标准化产品,为15600余家企业会员提供自选式、便利化服务,有力推动了校院企地成果转化和产业化工作。
贴心高效
政务服务的最佳“店小二”
政务服务环境是营商环境的“度量衡”之一。《报告》在“政府服务”指标下,还分了网络理政效能、企业开办时间、项目审批时间3个二级指标。

《报告》显示,成都高新区在“最多跑一次”、网络理政效能方面表现尤为出色,开办企业所需时间、工程建设项目审批用时均走在全市前列。简化办证流程、延时服务、线上与线下相结合……在成都高新区办事,“最多只跑一次”渐成常态。现在能一次跑完的事,政府部门不会让我们跑第二次。——成都数联铭品公司相关负责人以一次办好“一件事”为标准,2018年,成都高新区形成个体和企业高频主题事项“全流程办事指南”35项,实现税务、社保、工商等自助服务“不打烊”。

政务环境持续优化,市场主体更具活力。不断攀升的市场主体,就是最好的回应。2018年,成都高新区新增企业数2.8万户,仅次于北京中关村科技园区。
扩大开放
贸易投资环境拿满分
在“贸易和投资环境”指标中,成都高新区获得满分,耀眼十足。尤其在“市场开放度和跨境贸易便利度”“招商引资”两个二级指标上表现强势,得分第一。
“国际化”的贸易投资环境意味全面扩大区域开放度,通关便利化程度就是其中重要一环。2018年7月,成都高新区推出市场首个“自贸通”金融创新服务,为出口企业带来融资、降费和服务三大便利。
《报告》显示,2018年成都高新区固定资产投资总额及增幅表现强势,与其他区域拉开较大距离。这得益于全区一批重点项目的有力支撑——去年3月,15个项目在成都高新区集中开工,总投资达268亿元。
成都高新的招商引资政策、投资环境、办事效率让我们没有理由拒绝,这也是我们在此持续发展的强心剂。从2018年到2021年,公司每年新增固定资产5000万美元,在成都高新区新建面积约2000平方米的仓库。
——莫仕连接器(成都)有限公司运营总监李源邧
新闻多一点
成都高新区发出成都首张“证照分离”营业执照

成都高新区发出成都首张自贸区“证照分离”营业执照▲
近日,成都高新区市场监督管理局为成都智慧晨诺再生资源回收有限公司办理企业开办业务,发放了我省在自贸试验区开展“证照分离”改革全覆盖试点后,成都自贸区内首份“证照分离”营业执照。
“证照分离”改革,主要目的还是为了降低办企业门槛,鼓励自主创业、激发市场活力。通过该项改革,企业取得营业执照后,即可自主开展一般性经营活动。
近日,陕西省召开优化营商环境工作现场会,对今年陕西优化营商环境重点工作进行安排。
2025-03-18 15:03:12
3月12日,省政府网站发布通知,省政府办公厅近日印发《2025年陕西省推进政府职能转变工作要点》,围绕高效政务服务、行政审批改革、数字政府建设等六个方面提出16项具体任务。积极推进政府职能深刻转变,坚持预期管理和结果导向,持续营造市场化、法治化、国际化一流营商环境。
2025-03-13 16:03:24
记者3月2日从深圳市政府新闻办召开的新闻发布会上获悉,深圳当日正式发布优化市场化、法治化、国际化营商环境3个工作方案,落实促进民营经济发展的政策措施,在全面做好各类企业服务的基础上、更加突出做好中小微企业和初创企业服务,应用人工智能等前沿技术为营商环境赋能,进一步迭代推出营商环境改革政策。
2025-03-03 14:03:12